
深度解读(二)
此次政策的出台会在后续的执行当中给不同的签证持有人以及想要来新西兰的朋友们以及雇主们带来什么样的问题、机遇和挑战呢?
【百伦移民留学】的持牌移民顾问团队在近几天内将连续以“系列分析解读”的方式为大家带来本次政策改革的深度分析。
今天的文章是本系列分析之第三篇。
工签新政
深度分析解读系列(三)


快报
此次新政中提出的新的临时工作签证将审核雇主作为第一重门,规定2021年所有雇佣海外移民的雇主都必须被认证。
雇主认证分为3类:
(双击看大图)
雇主认证的目的
雇主认证的过程会打击一部分剥削移民的违规雇主,确保只有合规雇主能够招聘移民,通过信息共享,比如劳动监察部门的参与,使得一些暗箱操作无所遁及,从而净化劳动市场;
同时,新的改革体系,需要雇主承担相应的招聘费用,如支付猎头劳务费。因此会在一定程度上会降低雇主招聘移民劳工的积极性,为本地人提供更多机会。
雇主认证过程对于海外雇员的影响
新政可以极大地缓解原先雇主担保工作签证申请中的一边倒问题。
改革前,出于种种原因,海外雇员一直处于劣势,为了谋求职位,有时不得不忍气吞声、忍辱负重,媒体上频频曝光的剥削海外劳工的问题也是层出不穷。为了获得雇主担保工作签证,不惜作出“牺牲”,放弃应有的权利。
现如今,通过政府有关部门,如劳动稽查部门、移民局等联合检查,可以在很大程度上规范劳动力市场,减少雇佣关系中的剥削问题,为申请工作签证的申请人保驾护航。
温馨提示:
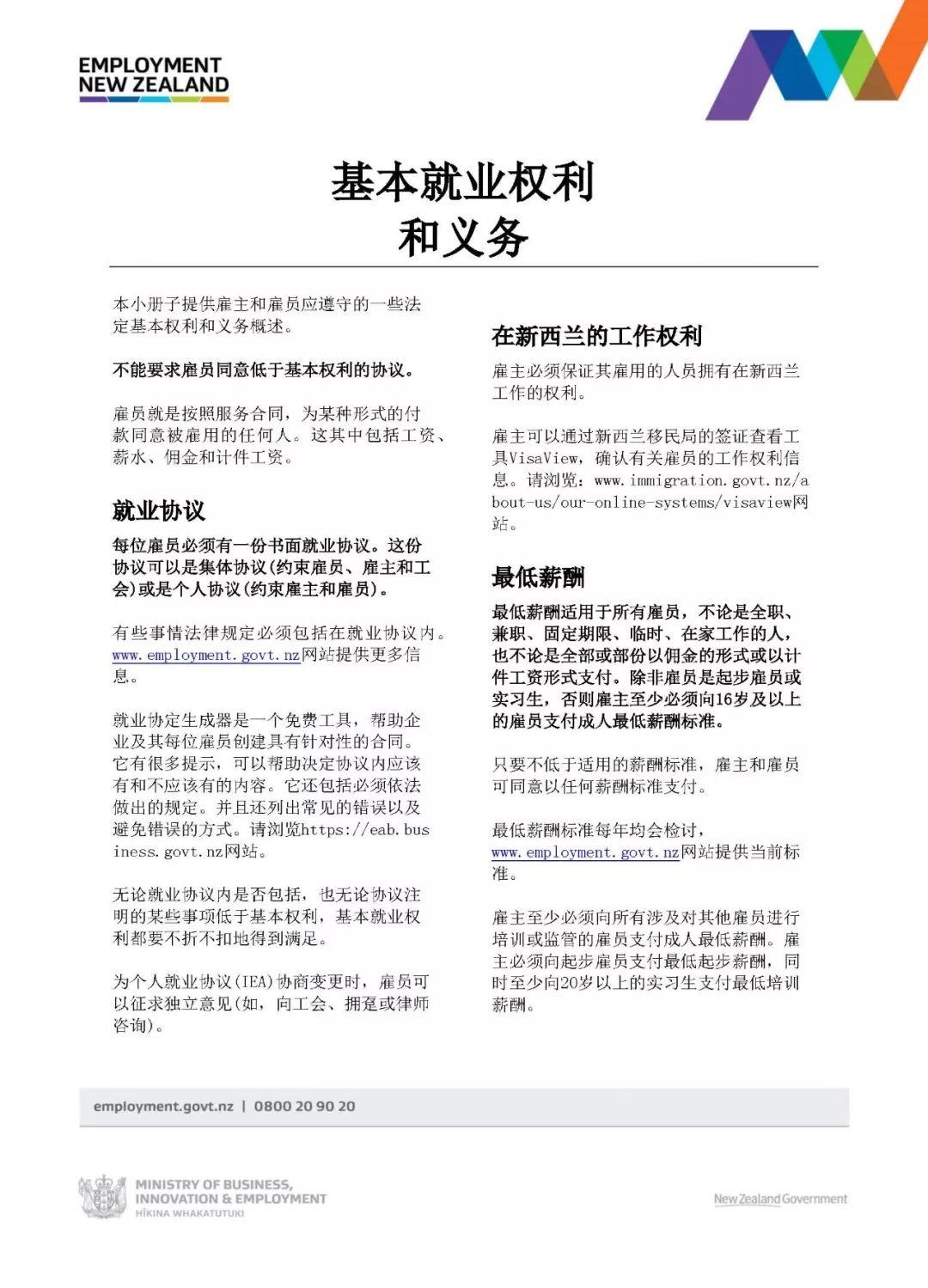
【百伦移民留学】在今天的本公众号的非头条文章中特意给大家附赠新西兰《基本就业权利和义务》供大家参阅,了解在新西兰雇主和雇员应遵守的一些法定基本权利和义务。
文件全文见今天的非头条文章《新西兰基本就业权利和义务》
就9.17新西兰工签政策大变革,【百伦移民留学】将在明后天的一两篇文章中对于此次工签大变革涉及到的6类签证的持有人以及需要雇佣这6类人员的雇主给与指导,让这些人员知道在现阶段和将来应该做些什么工作和准备。
敬请持续关注百伦移民留学公众号和网站最新政策发布的系列分析解读(四)、(五)和(六)。
想了解更多细节
可联系【百伦留学移民】持牌移民顾问团队

要 留 学,找 百 伦
要 移 民,找 百 伦


百伦移民留学
五名IAA 持牌移民顾问
各类别签证、移民申请
澳大利亚QEAC认证留学机构
新西兰教育部认证留学机构
100%免中介费留学新西兰
新西兰交通部指定驾照翻译
奥克兰办公室
地址:Lv 3 220 Queen St AKL
电话:+64 9 3681588
咨询邮箱:3681588@gmail.com
基督城办公室
地址:Unit 8,33 Mandeville Street, CHCH
电话:+64 3 5951459
咨询邮箱:3681588@gmail.com
中国办公室
地址:上海市陕西北路1438号财富时代大厦1111室
电话:+86 21 60956826 60956827
咨询邮箱:3681588@3681588.com
我就知道你在看
扫描二维码 手机阅读分享